医疗大模型正以前所未有的深度和广度融入医院核心业务场景,成为推动医疗体系智能化变革的关键引擎。通过对国内AI大模型在医院落地实践的深入观察,我们发现,医疗大模型的核心价值建立在六大技术能力上,而头部厂商正通过创新解决方案加速这些能力走向临床。
01 六大核心技术能力:驱动医疗智能化的核心引擎
通过对上百个医疗大模型落地医院项目的深入分析,我们梳理出支撑医疗大模型应用的六大核心技术能力,这些能力正在不同场景中发挥着关键作用。

(一)自然语言处理与交互能力
这项技术已广泛应用于医护智能助手、患者服务、病历生成等多个方面,通过智能语音交互、多模态交互等方式,实现医生与患者、患者与系统之间更自然、流畅的沟通交流,提高信息获取与传递的效率,同时也能辅助病历等医疗文书的生成与管理,减轻医护人员的文书工作负担。
典型案例:DeepSeek的病历生成Copilot能够自动生成标准化的医疗文书,降低了医护人员的工作负担。讯飞星火大模型则在患者复诊方面表现出色,复诊率高达92%,这得益于其强大的自然语言交互能力,能够精准理解患者的需求并提供相应的服务。
(二)多模态融合与感知能力
在罕见病诊疗、病理诊断、影像辅助诊断等众多领域,多模态技术正发挥着重要作用。它能够融合多种模态的数据,如医学图像、文本病历、检验检查结果等,使模型对病情的感知更加全面、准确,为诊断和治疗决策提供更有力的支持,突破了单一模态数据的局限性,拓展了医疗大模型的应用广度与深度。
典型案例:华为的瑞智病理模型通过多模态融合,实现了病理切片与文本的联合分析,为病理诊断提供了更全面的信息。VisionFM眼科模型能够诊断8类影像,其创新之处在于可以通过视网膜影像预测颅内肿瘤,这为眼科疾病的早期发现和治疗提供了新的途径。中医"大宗师"模型则融合了舌诊和脉诊等传统中医诊断方法,实现了多模态数据的综合分析,提升了中医诊疗的科学性和准确性。
(三)知识增强与专业推理能力
基于权威知识库、临床指南以及专家经验等,这项技术为疾病筛查、诊断、治疗方案制定等过程提供知识赋能,使模型具备更强的专业推理能力,能够依据专业知识进行逻辑判断和分析,为医护人员提供科学、合理的决策建议,确保医疗服务的质量和安全性,同时也有助于传承和传播医学知识。
典型案例:医渡科技的结直肠癌模型采用了RAG架构和透明化决策机制,确保了模型决策过程的可解释性。福棠儿科模型基于循证医学框架,将权威的医学知识与临床数据相结合,为儿科疾病的诊疗提供了科学依据。老年科AI小相医生则通过还原专家的决策逻辑,实现了对老年共病的精准诊疗辅助,其诊断结论与专家的吻合率高达95%。
(四)个性化与动态决策能力
通过这项技术,能够针对不同疾病、不同患者群体以及疾病的不同阶段,实现个性化和动态的诊疗决策支持。例如为脑出血疾病、糖尿病、心肌病等提供精准的全流程管理或个体化治疗方案,根据患者的实时病情变化及时调整决策,提高治疗的针对性和有效性,改善患者预后。
典型案例:Diabetica糖尿病模型能够为糖尿病患者提供个性化的医疗建议,包括饮食、运动和药物治疗等方面的指导。DeepSeek的全病程管理模型具备智能风险预警功能,能够实时监测患者的病情变化,并及时调整治疗方案。高血压"智心"模型则能够预测房颤、卒中等并发症,为高血压患者提供全面的健康管理服务。
(五)流程自动化与效率提升
这项技术主要聚焦于优化医疗流程中的各个环节,从手术规划、报告生成到病历管理、临床决策等,通过自动化技术减少人工操作,提高工作效率,降低医疗差错风险,使医护人员能够将更多精力投入到对患者的诊疗和关怀中,提升整体医疗服务效能。
典型案例:长木谷的DeepJoint实现了骨科手术规划的自动化,将手术规划时间从数小时缩短至几分钟。阿里iAorta胸痛模型能够在秒级时间内完成对胸痛患者的诊断,显著提高了急诊效率。肺部手术规划系统则将手术规划时间缩短了95%,大大减少了患者等待手术的时间。
(六)普惠医疗与基层赋能
解决医疗资源分布不均、实现基层医疗卫生服务“提质增效”,是当前的重要课题,AI大模型提供了创新解决方案,着重于将先进的医疗大模型技术下沉至基层医疗机构,如通过腹膜透析大模型、儿童罕见病AI大模型等为基层医院提供辅助诊疗、疾病筛查等支持,提升基层医疗服务水平,促进医疗资源的均衡分配,让更多患者在基层就能享受到优质的医疗服务,缓解大医院的就医压力。
典型案例:神州医疗的"哪吒·灵童"模型精准聚焦儿童罕见病诊疗痛点,构建医疗机构、科研团队、患儿家庭及社会力量多方联动的全程智能守护新生态,使偏远地区的患者也能够获得高质量的医疗服务。华为的数智超声大模型聚焦超声管理,可以进行实时AI辅助诊断、实时远程指导,让患者在基层就可以获得优质的超声诊断服务,同时建立多级质控网络,支持基层诊疗能力提升。豆蔻妇科模型则支持居家自诊,为患者提供了更加便捷的医疗体验。
02 TOP10厂商:引领医疗大模型落地浪潮
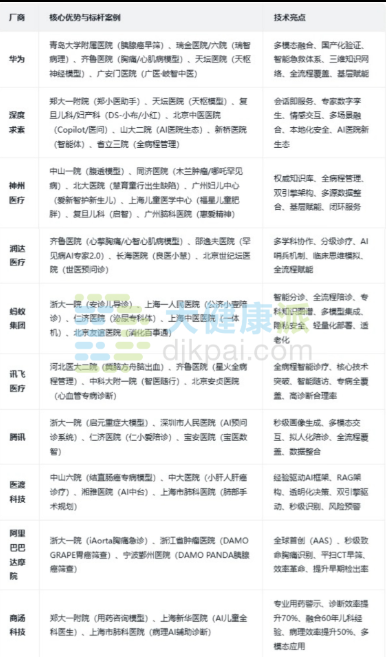
基于对150多家医院落地医疗大模型的实践案例研究,我们发现医疗大模型在医院的应用呈现出多元化和深入化的趋势,在这个过程中,不同厂商与医院的合作不断加强,推动了医疗大模型技术的快速发展和实际落地应用,其中,这10大厂商表现尤为突出:

1、华为技术有限公司:
华为技术有限公司是全球领先的信息与通信技术(ICT)基础设施和智能终端提供商,在云计算、人工智能、5G等领域拥有深厚技术积累。华为医疗AI团队致力于将全栈AI能力与医疗场景深度融合,推动智慧医院、精准诊疗与基层医疗普惠发展。
基于上述技术积累,华为与众多医院开展了广泛合作,场景涵盖胰腺癌早筛、病理诊断辅助、医院管理与辅助决策、辅助诊断等多个方面,其技术亮点主要集中在诊断效率提升、高准确率、多模态融合以及国产化技术验证等。
2、深度求索(DeepSeek):
深度求索是一家专注于通用人工智能与大模型研发的高科技公司,其推出的DeepSeek系列模型在自然语言处理、多模态理解等领域具有领先优势。公司聚焦医疗、教育、金融等行业,致力于推动AI技术在各行业的落地应用。
依托其在通用大模型领域的优势,深度求索在多个医院的多种场景中都有应用,如患者全流程就医、医生辅助诊疗、精准影像识别、智能导诊与患者咨询等,其技术亮点涵盖全场景覆盖、精准诊断支持、情感交互能力、多源数据整合等。
3、神州医疗:
神州医疗是中国领先的医疗科技企业,专注于医疗大数据、人工智能与精准医疗解决方案。公司依托强大的数据治理与AI算法能力,为医院、科研机构与政府提供全链条的智能医疗产品与服务。
在这一战略定位下,神州医疗主要聚焦于腹透数据解析、女性肿瘤筛查与诊疗辅助、儿科罕见病诊疗、新生儿重症场景以及临床决策辅助等,技术亮点包括多模态融合、权威知识库、基层赋能、全流程覆盖等。
4、润达医疗:
润达医疗是国内知名的体外诊断产品提供商与医疗服务运营商,业务覆盖检验科共建、医疗信息化、智慧医院建设等。公司积极布局AI辅助诊断与医院管理优化,致力于提升医疗服务的效率与质量。
凭借对医疗业务的深刻理解,润达医疗参与了医院管理、辅助决策、罕见病诊疗以及辅助诊断等场景,技术亮点体现在智能急救体系、多学科协作、罕见病诊疗闭环、基层赋能等方面。
5、蚂蚁集团:
蚂蚁集团是中国领先的数字支付平台和数字生活服务提供商,旗下拥有支付宝等知名产品。公司在AI、区块链、安全风控等领域技术积累深厚,并逐步将技术能力拓展至医疗健康领域,推动智能就医与健康管理创新。
将其在C端服务的经验与技术优势延伸至医疗领域,蚂蚁集团涉及门诊导诊、全流程就医服务、辅助诊断以及全栈式解决方案等场景,技术亮点包括智能分诊、预问诊、全流程陪诊服务、多模型集成、隐私与安全等。
6、讯飞医疗:
讯飞医疗是科大讯飞旗下专注于智慧医疗业务的子公司,依托母公司强大的语音识别与自然语言处理技术,致力于构建“云+端”一体化的智能医疗系统,覆盖诊疗辅助、患者服务、医院管理等多场景。
核心语音与NLP能力成为其医疗应用的基石,讯飞医疗在脑出血疾病精准诊疗、患者服务、全周期患者管理以及心血管专病诊断等方面有应用,技术亮点是全病程智能诊疗覆盖、核心技术突破、个性化健康管理、智能随访平台等。
7、腾讯:
腾讯是中国领先的互联网科技公司,在云计算、大数据和人工智能领域拥有深厚的技术积累。公司将其在自然语言处理、多模态交互及虚拟形象生成等方面的核心能力,广泛应用于医疗健康领域,致力于通过AI大模型提升诊疗效率与患者服务体验。
基于其强大的AI技术平台,腾讯主要在ICU、预问诊、患者服务以及辅助诊断等场景发挥作用,技术亮点为5秒生成患者画像、辅助决策、病历自动撰写、多模态交互等。
8、医渡科技:
医渡科技是一家专注于医疗智能开发与应用的高科技企业,以“数据智能驱动医疗创新”为使命,构建了覆盖疾病研究、临床决策、公共卫生等领域的解决方案,致力于提升医疗数据的价值与使用效率。
秉承这一使命,医渡科技专注于辅助制定个体化治疗方案、肝癌诊疗、临床决策支持以及手术规划模拟等,其技术亮点有“经验驱动”型AI框架、RAG架构、透明化决策、四大开放能力等。
9、阿里巴巴:
阿里巴巴集团旗下的前沿科技研究机构——阿里巴巴达摩院,聚焦人工智能、量子计算、芯片等领域的探索。其医疗AI团队致力于将先进AI技术与临床需求结合,推动疾病早筛、急诊救治等场景的智能化升级。
基于其前沿科研能力,阿里巴巴达摩院主要集中在胸痛急诊、胃癌高风险人群初筛以及癌症早筛等场景,技术亮点是全球首款针对急性主动脉综合征的AI模型、技术创新、临床效果显著、效率提升等。
10、商汤科技:
商汤科技是全球领先的人工智能平台公司,专注于计算机视觉、深度学习等技术的研发与落地。在医疗领域,商汤推出“商汤智慧健康”平台,涵盖影像诊断、临床决策支持、医院管理等场景,助力医疗智能化转型。
其强大的计算机视觉技术为医疗应用提供了核心支撑,商汤科技在远程用药咨询、基层儿科诊疗以及病理诊断等方面有应用,技术亮点包括专业用药警示、诊断效率提升、融合医院多年儿科经验、初筛准确率提高等。

03 结语:智能医疗新纪元已来
医疗大模型正凭借自然语言交互、多模态感知、知识推理、个性决策、流程自动化和普惠赋能等多项技术能力,推动中国医疗体系向“精准化、普惠化、智能化”跃迁。以华为、深度求索、神州医疗等为代表的TOP10厂商,通过技术能力创新与场景深度结合,不仅破解了医疗资源不均的痛点,更对“预防-诊断-治疗-康复”的全价值链进行了重构。
未来,随着技术的持续迭代、数据的深度融合以及监管层面的逐步完善,医疗大模型将在提升医疗质量、保障患者安全、优化资源配置、促进健康公平等方面释放更大潜能。医院与科技企业的协同创新,将是开启这个更智能、更精准、更高效、更具人文关怀的医疗新时代的关键所在。

