时隔两年半,三级医院评审标准迎来新一轮修订。
6月10日,国家卫生健康委官网发布 《三级医院评审标准(2025年版)》(下文简称为「 2025版标准 」)。这距离 2022年12月15日 发布《三级医院评审标准(2022年版)》,将满两年半。
健康界注意到,2025版标准从三部分变为两部分,直接删除了「 现场检查」章节。前置要求部分从3节扩到4节,新增床位规模和科室设置专节,更加强调基础配置。医疗服务能力与质量安全监测部分指标从80节154条监测指标,增至93节203条指标。
按照深化质量内涵效率式发展的思路,2025年版标准 进一步完善了三级医院的举办职责、功能定位、学科建设、医疗管理和行风建设等方面的评审要求。
一是明确三级医院的举办职责和建设要求。《标准》规定,三级公立医院原则上应当由省、市级政府举办。少数经济发展水平高、人口基数大的县,可以由县级政府或与地市级政府共同举办三级公立医院。
二是引导三级医院合理控制规模和落实功能定位。《标准》设定了三级医院的总床位数、单体院区床位数、分院区数量等规模方面的指标和出院患者四级手术占比、病例组合指数(CMI)等体现医疗服务难度的指标,引导三级医院合理控制规模,更加聚焦于急危重症和疑难复杂疾病的诊疗服务。
三是加强医防融合和短板学科建设。《标准》规定,三级综合医院应当规范设置儿科、感染性疾病科、病理科、老年医学科,以及公共卫生科或者预防保健科等直接从事疾病预防控制工作的科室;在部分科室资源配置指标中增加儿科、精神科医师数占比,三级甲等综合医院、中医医院、中西医结合医院应当设置全科医学科,推动各专业均衡发展。
四是加强医疗管理和医德医风建设。《标准》在重点专业质量控制指标中增加了近年来发布的肿瘤专业、感染性疾病专业、放射影像专业等医疗质量控制指标,并更新了部分通用术语和编码等。
五是以信息化手段优化改进评审方式。《标准》更加注重线上评审和日常数据监测,提高评审的客观性,减少现场检查,减轻基层负担,明确提出不得使用或变相使用「千分制」等过于细化、脱离实际的评审方式。

对比2022年版和2025年版标准
哪些指标变了?
健康界注意到,2025版标准取消了2022版标准占评审权重40%的第三部分「现场检查」,改为完全依赖客观指标。
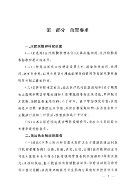
对比2022版标准,2025版标准的前置要求中,新增第一节「床位规模和科室设置」。其中指出,在评审标准发布后,违反医疗机构设置规划和《关于规范公立医院分院区管理的通知》,新增规模导致总床位数、单体院区床位数、分院区数量超标的,不予评审。在评审标准发布前,医院的总床位数、单体院区床位数、分院区数量超标的,应当经省级卫生健康行政部门评估后,视情参加或不予评审。
2025版标准的前置要求中,依法执业和规范服务一节新增了「非法代孕、虚假出生医学证明」等违法违规情形;公益性责任和行风诚信一节新增了「未执行组团帮扶、医防融合」,而医院领导班子发生严重职务犯罪或严重违纪事件从2022版标准的「3起以上」改为「1起以上」;安全管理与重大事件一节新增「发生重大不良舆情,造成重大社会影响」。

医疗服务能力与质量安全监测指标变化在资源配置与运行数据指标中,新增「信息化指标」:医院信息平台与省统筹区城全民健康信息等平台互通共享情况。
健康界注意到,重点专业质量控制指标数量由2022版标准的18项,增加到2025版标准的26项,新增8项:
肿瘤专业医疗质量控制指标
感染性疾病专业医疗质量控制指标
健康体检与管理专业医疗质量控制指标
疼痛专业医疗质量控制指标
整形美容专业医疗质量控制指标
脑损伤评价医疗质量控制指标
放射影像专业医疗质量控制指标
门诊管理医疗质量控制指标
单病种(术种)质量控制指标数量由2022版标准的51种,增加到2025版标准的55种。









